中文
|
ENGLISH
官网首页
关于一帆
企业简介
发展历程
成员企业
资质荣誉
企业展示
设备展示
新闻中心
公司新闻
行业动态
产品中心
原药产品系列
制剂产品系列
人才招聘
社会招聘
校园招聘
企业文化
文化理念
员工面貌
文化活动
职代会
可持续发展
发展理念
发展措施
安保演习
德信(中国)一站式服务平台
联系方式
在线留言
公司地图
新闻中心
行业动态
公司新闻
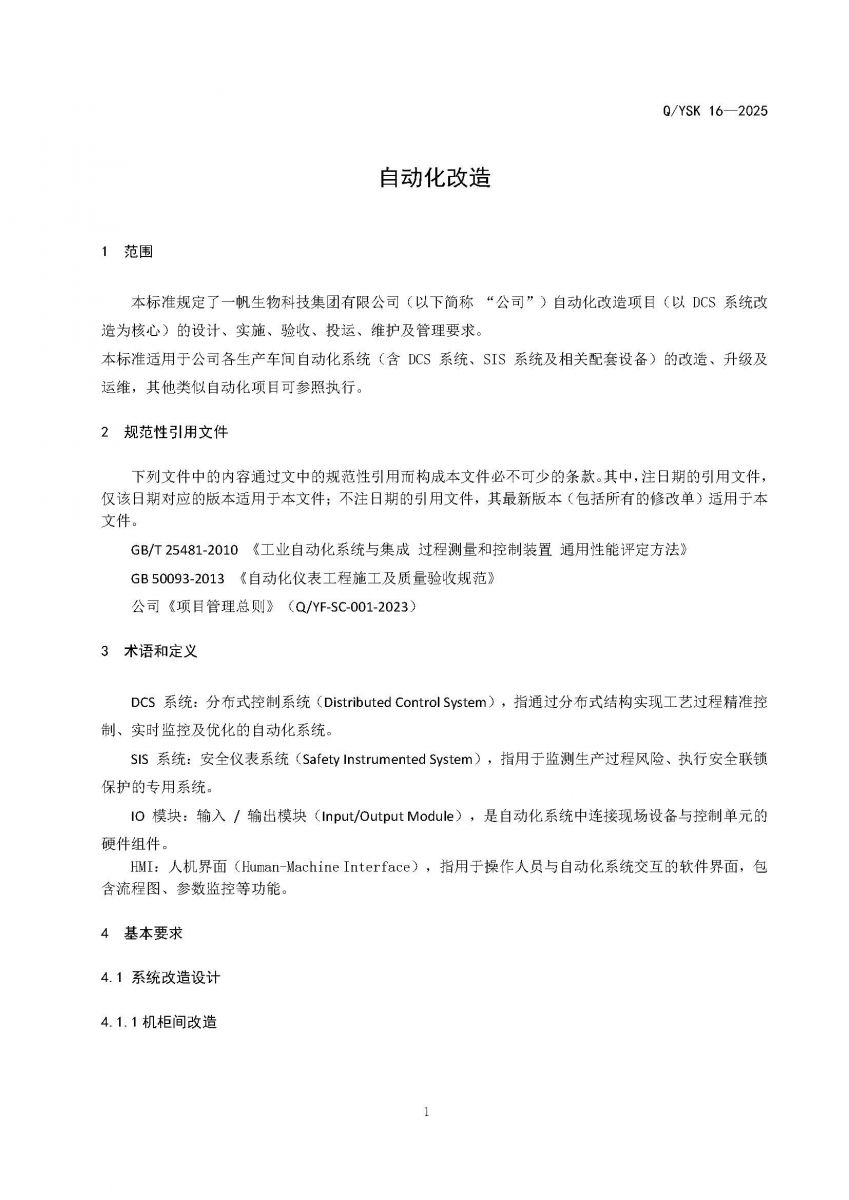
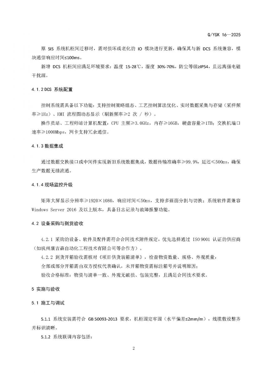
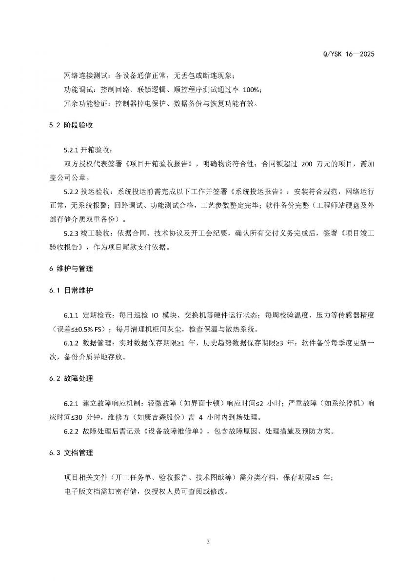
《自动化改造》| 德信平台企业标准公示
【返回】
九州平台
|
乐鱼网页版
|
九游官方网站
|
开云(中国)Kaiyun·官方网站
|
星空网页版
|
开云体育APP网登录 | 买球投注平台 | 开云体育在线官方入口
|
欧亿官方网页版
|
乐竞官网登录入口
|
OD官方版网站登录入口
|